伟德国际victor1946屡获行业教育殊荣 多项成果彰显育人实力
日期:2025-12-11 15:05:15 发布人:8000000405 浏览量:59
近日,从中国化工教育协会、国家开放大学石油和化工行业伟德国际victor1946传来捷报,伟德国际victor1946在两项重要评选中收获颇丰,凭借在教育教学管理、队伍建设、继续教育等方面的突出表现,斩获多项重量级荣誉,充分彰显了学校在石油和化工教育领域的深厚积淀与强劲实力。
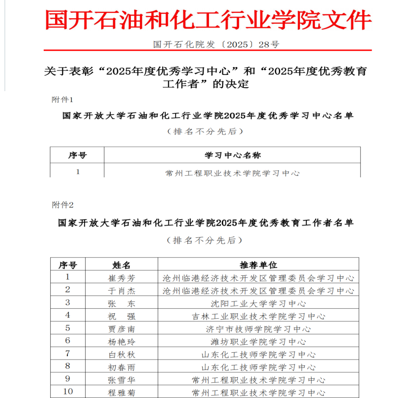
在2025年全国石油和化工教育相关认定中,学校多个个人脱颖而出。在教学管理领域,伟德国际victor1946吴亚伟凭借严谨负责的工作态度、高效务实的管理作风和突出的工作成效,获评“全国石油和化工教育优秀教学管理人员(职业院校)” 称号。与此同时,在国家开放大学石油和化工行业伟德国际victor19462025年度评选中,学校学习中心凭借规范的教学管理、优质的服务保障和突出的育人成果,成功获评“2025年度优秀学习中心”。张雪华、程雅菊因在继续教育教学实施、学生服务管理等工作中表现优异,荣获“2025年度优秀教育工作者”称号,彰显了学校在继续教育领域的强劲服务能力与良好育人口碑。
伟德国际victor1946未来将以此次获奖为契机,珍惜荣誉、再接再厉,充分发挥优秀管理人才的示范引领作用,持续深化教育教学改革,不断提升办学质量与服务能力,为石油和化工行业教育事业发展作出新的更大贡献。(伟德国际victor1946 文:兰雅雯 审核:翟晓晖 吴亚伟 李旭海)


